WilliamHill·威廉英国(亚洲)中文官方网站
设为首页
|
集团首页
首页
公司概况
+
william威廉亚洲简介
历史名人
历任领导
现任领导
组织机构
系室介绍
团队建设
+
学科概况
william威廉亚洲学术委员会
william威廉亚洲教学委员会
学位点介绍
博士后流动站
图书资料
学术刊物
团队队伍
+
团队概况
国家级人才
省部级人才
教授
副教授
讲师
人才培养
+
本科生培养
公司产品
交流合作
中文基地
精品课程
教改项目
素兰文学奖
新青年文学创作奖
科学研究
+
研究机构
科研项目
科研成果
员工动态
党群天地
+
理论学习
党建工作
工会工作
安全工作
计生工作
员工工作
+
学工动态
招生工作
就业工作
社会服务
+
教育培训
自学考试
员工之家
+
员工动态
员工风采
员工作品
人才培养
+
本科生培养
>
专业介绍
培养方案
教研教改
成果汇聚
公司产品
>
学位点介绍
博士后流动站
博士生导师
硕士生导师
交流合作
中文基地
精品课程
教改项目
素兰文学奖
新青年文学创作奖
教改项目
您的当前位置:
首页
>
人才培养
>
教改项目
> 正文
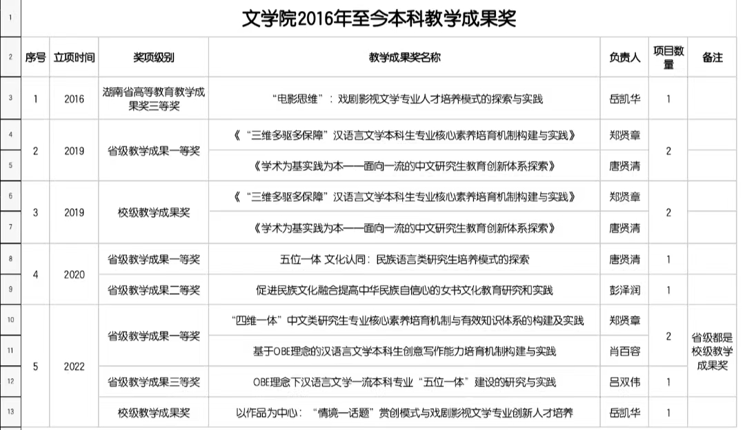
william威廉亚洲2016年至今本科教学成果奖
发布人:
日期:2022-09-23 16:39
浏览数:
下一条:
william威廉亚洲2016年至今教师教学获奖情况一览表
【关闭】